ok so a request came in from @
Tobymcm251 for me to show how i do this. i am not the best, and i definitely take artistic freedom when needed. let me begin that it is a different process for everyone. this is just how i am comfortable doing this. now you can boolean join the intersecting models i believe to get the same effect, same results. i dont know for sure as i dont know how to use boolean join. any ways i normally start by deleting all the unneeded face, get them out of the way. i end up with this:
logic singer warlock chest male:
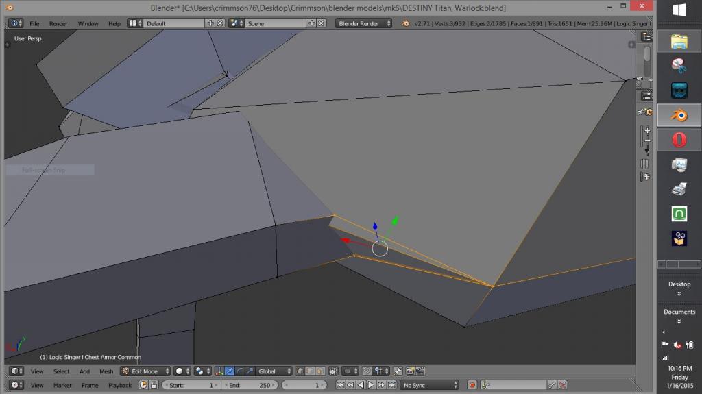
i have two faces that are intersecting through each other. i select one line at a time, then switch over to vertice and deselect the visible vertice
this is what it looks like in perspective view. you can see through the faces if you zoom in enough.
next i click g button twice, to move the vertice along the line until it just breaks the surface of the face
i repeat for all four side or how ever many. this case four
i then create a new face. the top most edge is the new edge of the face that is being intersected
repeat for the top
now i connect the vertices creating an other new face, but notice how it creates a new line at the bottom(near the red arrow) across the face of the other face. that is the new edge there.
repeat once more
now the fun scary part delete the old faces, or original interested faces. and you are left with a big old gap every where. make sure you save often. also remembering what the model looked like before helps.
now fill it all in. if you notice the new faces(normals) are flipped. if you leave them they will show up in pepakura as darker gray faces mixed with the white. you can click a(select all) then click ctrl n(to recalculate outside faces) or select the wanted faces and then go to mesh ,normals and click flip normals
and here it is the intersected faces are mesh welded
here is the backside
i know it is short and sweet but, but, when you repeat this process for every single intersecting face that you want to make solid it is not quite so simple any more. especially when some of the models are so complex. you have to make decisions as to which face vertice get deleted. would the model work that way in pep, etc all this comes from just doing it. there really isnt anything i can teach on how to do this artistically. once you have a solid model then you start editing it by adding details, straightening out face, making them flat etc. hope this helps
a perfect example of mesh welding plus artistic freedom is this
this is top left back shoulder strap where it connects to back. you have to mesh weld it but it will leave a weird gap on the inside. we would have to mesh weld and fill it in at the same time, in order to make the model "work" we will change it just a bit but also try to make it look the part. this is where you would use you artistic ability to form this.